根据《教育部办公厅关于推广使用全国高校毕业生网上签约与毕业去向登记平台的通知》《教育部关于做好2024届全国普通高校毕业生就业创业工作的通知》文件精神,为优化高校毕业生求职就业服务流程,方便用人单位与毕业生网上签约,我校2024届毕业生的就业协议书申请、与用人单位签约或解约、已签协议信息登记及毕业生就业去向登记,全部使用教育部“全国高校毕业生毕业去向登记系统”(以下简称“去向登记系统”,网址:dj.ncss.cn)进行。
登录方式一:网站登录。毕业生使用学信网账号通过电脑或手机端登录“去向登记系统”(dj.ncss.cn ),如无学信网账号请先注册。
图1网站登录界面
登录方式二:手机微信登录。关注绑定“国家大学生就业服务平台”公众号——毕业生——去向登记。

(一)个人信息核对
毕业生需先核对基本信息是否正确。重点核实生源地信息。毕业生生源信息是毕业生就业工作的数据基础,作为毕业生签约、档案派遣、户口迁移的数据来源,意义重大。首次登录“去向登记系统”会显示本人基本信息(图3)。若信息无误,则点击“信息确认无误,进入系统”。

(二)毕业生个人信息修改
若首次登录发现个人基本信息有误,可以通过以下两种方式进行信息更改:
1、海南大学就业管理系统更改:
基本步骤:海南大学就业服务公众号——就业服务——微主页——密码登录或者统一身份认证登录——手续办理——个人信息完善——更新并保存。
注:学生在海南大学就业管理系统修改信息后,三个工作日内学校就业管理部门将数据同步到“去向登记系统”。
2、学院系统管理员更改:联系学院系统管理员进行修改,由学院系统管理员在系统后台修改
注:若毕业生无法登录系统,可以提交个人信息至就业指导科,由就业指导科录入系统即可登录。
基本步骤:海南大学就业信息网——下载中心——下载“学生基本信息模板”——填写完善个人信息——辅导员审核——提交至学校。
(一)毕业去向类型
根据“去向登记系统”分类,高校毕业生毕业去向主要分为签约就业协议书就业、其他形式就业、升学以及未就业四大类。

图4 毕业去向类型汇总图
(二)毕业去向登记操作指南
根据教育部要求,高校毕业生落实毕业去向后要如实在“去向登记系统”上登记毕业去向,具体操作方法请查看视频微课。
1、签约就业协议形式就业
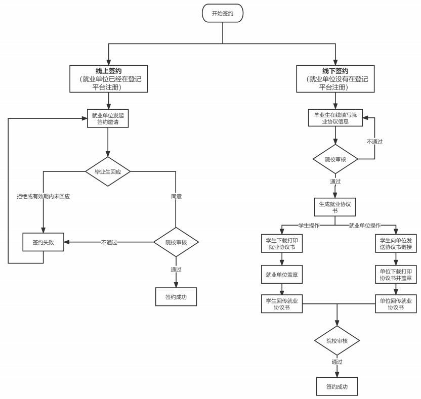
《普通高等学校毕业生就业协议书》(也称三方协议)是普通高等学校毕业生和用人单位在正式确立劳动人事关系前,经双向选择,在规定期限内就确立就业关系、明确双方权利和义务而达成的书面协议;是用人单位确认毕业生相关信息真实可靠以及接收毕业生的重要凭证;是学校进行毕业生就业管理、编制就业方案以及毕业生办理就业落户手续等有关事项的重要依据。签约就业协议是应届毕业生与用人单位签约的主要形式。

图5 毕业生签约流程图
线上签约
用人单位需先通过登记系统向毕业生发送签约邀请函,主界面会显示该签约邀请条目,点击可查看详细的单位及签约信息。毕业生在应约有效期内(应约截止时间之前)对用人单位发起的签约邀请作出签约回应。经院校审核通过后签约生效,毕业生可在线预览、下载电子就业协议书。

图6 线上签约界面示意图
线下签约
流程:毕业生点击“未签就业协议申请签约”一填写就业协议相关信息一学校(院系)审核一下载打印电子协议书一协议书加盖单位公章一点击“本人回传协议书”-回传单位盖章的协议书一学校(院系)审核。
另外,毕业生可点击“用人单位协助回传协议书”,通过网上签约平台向单位发送协议链接,请单位下载打印协议书,加盖单位公章后协助回传协议书到网上签约平台。

图7 线下申请就业协议书界面
已签纸质就业协议书补充登记
我校已全面启动“去向登记系统”登记毕业生毕业去向,不再发放纸质版三方协议(一式三份)。如有特殊情况采用纸质版三方协议与用人单位签约的。补充登记流程为:毕业生点击“已签纸质就业协议补充登记”一上传已签订盖章的纸质协议书图像材料一学校院系)审核。

图 8 已签纸质就业协议书补充登记界面
解约
(1)与用人单位线上解约
毕业生已经与就业单位在网上签约平台完成签约,双方协商一致,同意解约的,选择申请解约。
流程:毕业生或用人单位任意一方通过登记系统向对方发起解约申请,经另一方同意、学校(院系)审核通过后,线上解约完成。

图9 申请线上解约界面
(2)申请就业协议线下解约
就业单位没有在网上签约平台注册,采取网上申请就业协议,线下盖章方式签约的毕业生,与单位协商一致解约,选择申请解约。
流程:选择解约原因一上传解约函一学校(院系)审核。
图10 申请线下解约界面
2、其他毕业去向信息登记
登记流程:登录系统后,毕业生根据实际毕业去向,在主界面选择“其他形式就业”、 “升学”或“未就业”,再点击具体的毕业去向类型,按照不同去向类型的具体要求,填写相关信息,上传证明材料,提交学校(院系)审核。
“其他形式就业”包括:签劳动合同形式就业、提供公招接收函就业、其他录用形式就业、定向/委培毕业生去向补充登记、自由职业、国家基层项目、地方基层项目、科研助理管理助理、应征义务兵、自主创业、部队军官或文职人员、医学规培生、国际组织任职、出国出境工作。
3、“升学”登记
包括境内升学、出国出境深造。
4、“未就业”登记
包括求职中、签约中、拟参加公招考试、拟创业、不就业拟升学、暂不就业、拟应征入伍、拟出国出境。毕业生因未明确毕业去向未做登记时,默认为求职中。
1、我校不发放纸质版三方协议,用人单位要求提供空白三方怎么办?
学生可以通过“去向登记平台”线下签约的方式在系统中申请签约,院校审核通过后打印下来便可作为空白三方与单位签约;若单位信息不明确,可与招考单位进行沟通,提供“未就业证明”,相关模板发布在海南大学就业信息网下载中心。
2、线上签约单位邀约后,学生已应约,但院系和学校在未在应约截止时间审核通过,是否有影响?
应约截止时间指的是学生答应与单位签约的时间,与院校审核时间无关。
毕业生只能与一家用人单位签约。一旦签约成功,其它用人单位的签约邀请只能被查看,但无法操作。只能与签约单位违约后再重新与新的单位签约,走违约流程需一定时间,请毕业生认真考虑,慎重签约。
去向登记系统的生源来自学信网,已进行过学籍认定。用人单位已在去向登记系统注册,单位发起签约的,可以不用盖企业的章,法律效力同等有效;单位未进行注册审核的,由学生提供系统下载的就业协议书,需要加盖企业章,盖章后由毕业生(或用人单位)回传到网签系统,院校审核完成签约。因去向登记系统未开通上传公章的功能,如签约过程中需要加盖学院和学校的章,请毕业生将网签成功的三方协议打印后到学院、学校就业指导科盖章。
签约过程中,关于“去向登记平台”审核事宜,
可以联系各学院“去向登记平台”管理员。
各学院“去向登记平台”管理员信息表
求职签约过程中,毕业生如需就业指导支持,
可联系各书院就业辅导员。


海南大学学生工作部(处)就业指导科
地址:思源学堂A202
联系电话:0898-66279396
电子邮箱:hdzp@hainanu.edu.cn

海南大学就业信息网

海南大学就业服务公众号